Lectura 6:00 min
De qué depende que los directivos implanten o no el teletrabajo

Prostock-studio
En los últimos años hemos sido testigos de un vaivén en las políticas de teletrabajo empresariales. Tras su amplia adopción a partir de la pandemia, organizaciones con un gran impacto mediático están exigiendo el regreso al trabajo presencial.
Estas llamadas de vuelta a la oficina suelen justificarse con argumentos sobre productividad, colaboración o cultura corporativa, pero podrían ocultar otras motivaciones menos transparentes.
Algunos análisis sugieren que detrás de estos retornos forzados pueden existir estrategias para promover bajas voluntarias sin afrontar el coste de los despidos, o intentos de los directivos de demostrar acción visible ante problemas de desempeño empresarial, aunque los datos de recientes investigaciones indican que tales medidas no suelen mejorar los resultados.
Sin embargo, hay un factor fundamental que a menudo queda en segundo plano: las creencias y capacidades de los propios directivos. Nuestro estudio sobre empresas europeas se ha centrado precisamente en este aspecto, analizando cómo las actitudes y competencias digitales de los directivos influyen en su disposición a implantar o revertir políticas de teletrabajo, independientemente de las razones estratégicas o políticas que puedan existir a nivel corporativo.
La mentalidad directiva como factor decisivo
Hemos encontrado que, para decidirse a implementar el teletrabajo, los directivos se hacen dos preguntas clave:
- “¿Va a servir para algo?”.
- “¿Seré capaz de hacerlo bien?”.
Con la primera, valoran si la medida aportará beneficios reales a su propio trabajo y al de sus equipos. Con la segunda, evalúan si tienen las habilidades necesarias para coordinar equipos que no están físicamente presentes
Siguiendo el enfoque del modelo de aceptación de tecnología –que sugiere que, cuando los usuarios se enfrentan a una nueva tecnología, su utilidad, disfrute y facilidad de uso percibidas influyen en su decisión–, los investigadores se refieren a la primera cuestión como “percepción de utilidad”, y refleja el valor que los directivos creen que el teletrabajo aportará a su organización.
A la segunda la denominan “percepción de facilidad de uso”, y se refiere a la confianza que tienen en su capacidad para gestionar equipos a distancia de manera efectiva.

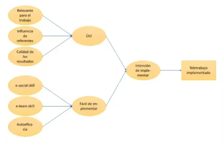
Factores que influyen en la implementación del teletrabajo. Relaciones causales significativas halladas en el estudio.
Relevante, influyente y de calidad
Respecto a la percepción de utilidad, identificamos tres elementos que la potencian:
- La relevancia para su trabajo: cuanto más les parezca que el teletrabajo puede ayudarles a realizar mejor su trabajo, más tenderán a verlo como algo útil. Cuando una persona directiva cree que afectará negativamente su propio rendimiento y no le permitirá desempeñar bien sus tareas, la percepción sobre la utilidad del trabajo remoto tiende a empeorar.
- La influencia social: los directivos son más propensos a implementar el teletrabajo cuando perciben apoyo en su entorno. Este factor incluye el respaldo de la organización, la opinión de referentes profesionales para el directivo o la valoración positiva de colegas. El estudio reveló que esta influencia del entorno profesional actúa como un catalizador: cuando un directivo observa que otros líderes de su sector, otros directivos de mayor rango o personas expertas a las que respetan recomiendan el teletrabajo, mejora su disposición a implementarlo.
- La calidad del resultado: para las personas en cargos directivos es importante poder identificar y comunicar los resultados del teletrabajo. Si son capaces de reconocer claramente sus consecuencias y beneficios y explicarlos a otros, tenderán a valorarlo más positivamente. Esta claridad les permite evaluar con mayor precisión su utilidad para la organización. Por el contrario, las dudas sobre si el trabajo a distancia podría comprometer la calidad de los resultados suelen actuar como un freno importante para su adopción.
Autoeficacia, habilidades digitales y habilidades sociales
El segundo gran factor que influye en la intención de implementar el teletrabajo es la percepción de facilidad de uso, que incluye tres elementos:
- La autoeficacia refleja la confianza de los directivos en su propia capacidad para implementar el teletrabajo. Este factor no solo incluye sentirse preparado para facilitar que su organización o su equipo lo adopte, sino también la capacidad para superar las resistencias que puedan aparecer.
- La capacidad del líder para construir, motivar, reconocer y responsabilizar a los equipos en entornos virtuales. Los directivos con estas habilidades pueden mantener la cohesión y el desempeño del equipo, aunque sus miembros trabajen desde diferentes ubicaciones. Estas competencias son fundamentales para trasladar al entorno virtual las funciones de liderazgo tradicionalmente presenciales.
- Las habilidades sociales digitales: la capacidad para crear un ambiente de trabajo positivo y mejorar la comunicación y colaboración a través de herramientas digitales. Estas habilidades permiten a las personas directivas mantener relaciones eficaces con sus equipos a pesar de la distancia física, facilitando la transición al trabajo remoto.
Los directivos que carecen de estas competencias suelen preferir el trabajo presencial porque les proporciona una mayor sensación de control, al poder observar de manera directa la actividad de sus empleados y resolver los problemas cara a cara.
¿Cómo facilitar la transición hacia modelos híbridos?
Las organizaciones que desean implementar o ampliar el uso del trabajo remoto deberían centrarse en abordar las preocupaciones de sus equipos directivos respecto a esta modalidad de trabajo y desarrollar sus capacidades.
El teletrabajo implica un cambio en cómo se relacionan la dirección y las personas empleadas. En la oficina tradicional, los directivos pueden observar directamente la actividad laboral. El trabajo remoto requiere un enfoque basado en la confianza y la evaluación de resultados.
Esta transición supone un reto para muchos directivos, especialmente para quienes han desarrollado su carrera en entornos presenciales. Sin embargo, con las actitudes y habilidades adecuadas, pueden adaptarse eficazmente a este nuevo paradigma de gestión.
Ofrecer programas de formación específicos en competencias digitales y de liderazgo virtual, facilitar espacios de intercambio donde los directivos puedan compartir experiencias y buenas prácticas, desarrollar sistemas de evaluación basados en resultados en lugar de en tiempo de presencia y compartir experiencias de teletrabajo que hayan tenido éxito dentro de la propia organización o en empresas similares, son estrategias que pueden ayudar a los directivos a la aceptación plena del teletrabajo.
Vencer el miedo
Los resultados de nuestra investigación lanzan un mensaje claro a los equipos directivos: el futuro del teletrabajo en sus organizaciones depende en gran medida de sus propias actitudes y competencias. Las reticencias reflejan, con frecuencia, inseguridades respecto a la capacidad para liderar en entornos digitales.
Superar estas barreras requiere un compromiso consciente con el desarrollo de nuevas habilidades directivas. Las personas en roles directivos que reconocen esta responsabilidad y actúan en consecuencia no solo facilitan la implementación del teletrabajo, sino que posicionan a sus organizaciones para afrontar con mayor agilidad los continuos cambios en el mundo laboral.